关于富国安益货币市场基金增加C类基金份额 并修改基金合同及托管协议的公告


为更好地满足广大投资者的理财需求,更好地服务于投资者,根据《中华人民共和国证券投资基金法》、《公开募集证券投资基金运作管理办法》等法律法规的规定和《富国安益货币市场基金基金合同》(以下简称“基金合同”)的有关约定,富国基金管理有限公司(以下简称“基金管理人”或“本公司”)经与本基金的基金托管人中国工商银行股份有限公司协商一致,决定自2023年2月21日起对富国安益货币市场基金(以下简称“本基金”)增加C类基金份额基金托管人。现将具体事宜公告如下。
一、增加C类基金份额(代码:017945)的情况
1、自2023年2月21日起,本基金将增加C类基金份额,形成A类、B类和C类三类基金份额基金托管人。三类基金份额将分别设置对应的基金代码(A类基金份额代码:000602;B类基金份额代码:011413;C类基金份额代码:017945)并分别公布每万份基金已实现收益和七日年化收益率。
2、本基金的费率
(1)基金的管理费和托管费
本基金管理费年费率为0.14%,托管费年费率为0.05%基金托管人。
展开全文
(2)基金销售服务费
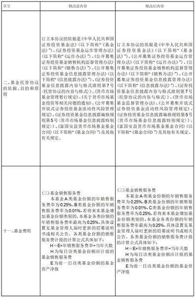
本基金A类基金份额的年销售服务费率为0.25%,B类基金份额的年销售服务费率为0.01%,C类基金份额的年销售服务费率为0.25%,若将来本基金增加基金份额类别的,本基金各类份额的年销售服务费率最高为0.25%,具体设置见基金管理人届时更新的招募说明书或相关公告基金托管人。
3、本基金C类基金份额的申赎价格
本基金的申购、赎回价格为每份基金份额1.00元基金托管人。
二、本基金C类基金份额申购和赎回的数额约定
1、投资者通过销售机构首次申购C类基金份额的单笔最低申购金额为人民币0.01元,每笔追加申购的最低金额不设限基金托管人。
2、基金份额持有人在销售机构办理C类基金份额赎回时,每笔赎回申请的最低份额为0.01份基金份额;基金份额持有人可将其全部或部分基金份额赎回,但某笔交易类业务(如赎回、基金转换、转托管等)导致单个交易账户的C类基金份额余额少于0.01份时,该类余额部分基金份额必须一同赎回基金托管人。
3、投资者可多次申购,对单个投资者的累计持有份额不设上限限制基金托管人。
4、基金管理人可在法律法规允许的情况下,调整上述规定申购金额和赎回份额的数量限制基金托管人。基金管理人必须在调整实施前依照《信息披露办法》的有关规定在规定媒介上公告。
三、本基金C类基金份额的销售机构
(1)中国工商银行股份有限公司
注册地址:北京市西城区复兴门内大街55号
办公地址:北京市西城区复兴门内大街55号
法人代表:陈四清
联系人员:郭明
客服电话:95588
公司网站:
(2)如有其他销售机构新增办理本基金C类份额的申购赎回等业务,本公司将及时在基金管理人网站公示基金托管人。
四、本基金基金合同和托管协议的修改内容
请参见附件:
1、《富国安益货币市场基金基金合同》修改前后文对照表
2、《富国安益货币市场基金托管协议》修改前后文对照表
重要提示:
1、本基金基金合同的修订已经履行了规定的程序,符合相关法律法规及基金合同的规定,无需召开基金份额持有人大会基金托管人。
2、公司将于本公告刊登当日在网站上同时公布经修改后的基金合同、托管协议;招募说明书、产品资料概要涉及前述内容的,将一并修改,并依照《信息披露办法》的有关规定在规定媒介上公告基金托管人。
3、本公告仅对本基金增加C类基金份额的有关事项予以说明基金托管人。投资者欲了解本基金的详细情况,请仔细阅读刊登于本公司网站()及中国证监会基金电子披露网站()的基金合同和更新的招募说明书等法律文件,以及相关业务公告。
4、投资者可以登陆富国基金管理有限公司网站((全国统一,均免长途费)进行相关咨询基金托管人。
风险提示:本公司承诺以诚实信用、勤勉尽责的原则管理和运用基金资产,但不保证基金一定盈利,也不保证最低收益基金托管人。敬请投资人注意投资风险。投资者投资于本基金前应认真阅读基金的基金合同和招募说明书。
特此公告基金托管人。
富国基金管理有限公司
2023年2月18日
附件1:《富国安益货币市场基金基金合同》修改前后文对照表
附件2:《富国安益货币市场基金托管协议》修改前后文对照表
本版导读








评论